












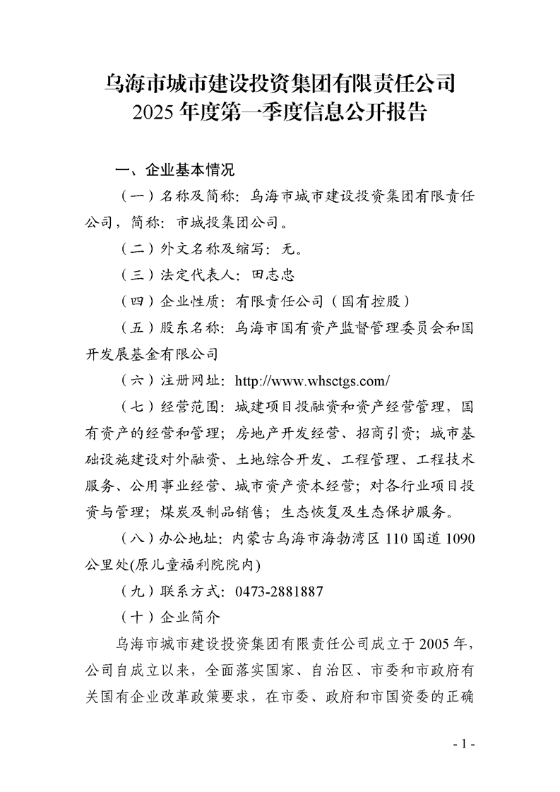
本文網址:http://www.932388.com/news/info2307.html
相關推薦
- 2025-10-21烏海市城市建設投資集團有限責任公司 2025年度第三季度信息公開報告
- 2025-07-25烏海市城市建設投資集團有限責任公司 2025年度第二季度信息公開報告
- 2025-04-10烏海市城市建設投資集團有限責任公司2024年度信息公開報告
- 2025-02-062023年度烏海市直屬國有企業(yè)負責人薪酬信息公開披露表
- 2024-07-302015年度烏海市直屬國有企業(yè)負責人薪酬信息公開披露表
- 2024-06-18烏海市城市建設投資集團有限責任公司企業(yè)負責人2020年度至2022年度任期激收入信息公開披露表
- 2023-07-11烏海市城市建設投資集團有限責任公司2023年第二季度信息公開報告
- 2023-04-17烏海市城市建設投資集團有限責任公司2023年第一季度信息公開報告
- 2023-01-19烏海市城市建設投資集團有限責任公司 2022年第四季度信息公開報告
- 2023-01-06烏海市城市建設投資集團有限責任公司2021年度企業(yè)負責人薪酬信息公開披露表
友情鏈接: 服務宗旨:以“客戶滿意”為中心經營理念:以人為本 團結務實 實業(yè)城投 服務社會
地址:內蒙古烏海市海勃灣區(qū)110國道1090公里處(原兒童福利院院內) 電話:0473-2881887
Copyright ? 2019 烏海市城市建設投資集團有限責任公司 All Rights Reserved. 蒙ICP備17000474號-1


